



健康宣教
科普知识
科普知识牙周炎是由口腔内病原微生物引发的炎症反应,是人类牙齿脱落的主要原因。革兰阴性厌氧微生物牙龈卟啉单胞菌(Pg)是一种重要的牙周炎致病菌,具有一系列的毒力因子。牙周炎对多种系统性疾病有重要影响,例如:糖尿病、心血管疾病、阿尔兹海默症等等,现最新研究表明伴牙周炎的炎症性肠病(IBD)与牙周炎之间也存在关联,这两种疾病的致病机制有相似之处,都是对失调微生物组的过度和非限性免疫反应。
肠道菌群紊乱是牙周炎影响IBD的重要过程,有相关研究揭示了牙周炎致病菌牙龈卟啉单胞菌(Pg)通过肠道菌群依赖的方式加重肠道炎症和Th17/Treg细胞失衡,为伴牙周炎的炎症性肠病(IBD)患者提供了新的干预疗法。
研究结果如下:
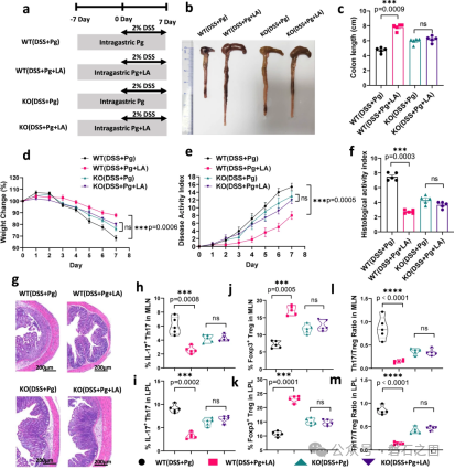
1.Pg灌胃加重结肠炎:Pg处理显著加剧了DSS诱导的结肠炎,并导致Th17/Treg细胞免疫失衡。
2.灌胃Pg以肠道菌群依赖的方式加剧结肠炎和Th17/Treg细胞失衡。
3.亚油酸(LA)是结肠炎小鼠饲粮中Pg的关键肠道代谢物,可促进Th17/Treg细胞失衡:Pg作为关键的牙周炎病原菌,通过干扰肠道菌群组成及其代谢,加剧结肠免疫失衡。
4.补充LA以AHR依赖的方式缓解Pg诱导的结肠炎加重和Th17/Treg细胞失衡。
综上所述,实验中给结肠小鼠灌胃Pg会导致肠道菌群紊乱,肠道LA代谢通路被抑制,证实了Pg通过肠道菌群-LA代谢-Th17/Treg细胞平衡轴加重结肠炎。
牙周病不仅会造成牙齿的松动、脱落,也与全身健康有着密切的关系。牙周病在我国人群中的发生率是极高的,几乎所有的人在一生中都会有牙龈炎的发生,成年人中很多人都有或轻或重的牙周炎症。所以,临床上,保持口腔卫生、定期洁牙,控制菌斑就是预防牙周病的最好的方法。
维多利亚网络平台网址

晋公网安备 14010902000808号